一、项目基本情况
1.项目名称:滇池学院海埂校区二楼食堂餐桌椅采购及安装项目;
2.项目编号:2026-KJHQJT-002;
3.项目内容:滇池学院海埂校区二楼食堂餐桌椅采购及安装项目。
4.完成时间:12个日历天。
5.质保期:不少于5年。
6.付款方式:采购人验收合格后,采购人向中标人支付合同总价格的95%;合同总价格的5%将作为质保金,质保期届满1年后,采购人向中标人无息退还质保金(因中标人未能按本合同约定提供售后而导致质保金应扣除的部分除外)。即使在质保金退还后,中标人仍需承担质保期剩余期限的全部质量保证责任。
7.项目地点:云南省昆明市滇池国家旅游度假区红塔东路2号滇池学院海埂校区二楼食堂。
8.质量标准:产品质量要求符合国家及行业标准。
二、报名资格
(一)资格要求
投标人应满足《中华人民共和国政府采购法》第二十二条规定的条件:
1.投标人具有独立承担民事责任的能力:须在中华人民共和国境内注册、具备独立法人资格和有效的营业执照。(提供高清扫描件复印件并加盖公章)
2.提供公司近三年的审计报告及审计过的财务报表,并加盖公司公章。(提供高清扫描件复印件并加盖公章)
3.投标人具有履行合同所必需的设备和专业技术能力证明材料;
4.必须达到国家标准及行业标准要求。(提供承诺函并加盖公章)
5.投标人不得存在下列情形之一:(提供承诺函)
(1)被暂停、取消或禁止参加招标采购活动且处于有效周期内的;
(2)处于被政府主管部门责令停产停业、暂扣或者吊销执照、暂扣或者吊销许可证、吊销资质证书状态;或任意特殊单位(包括但不限于军队、政府、学校等)列入黑名单的;
(3)在最近三年内有围标、串标、严重违约的;
(4)进入清算程序,或被宣告破产,或其他丧失履约能力的情形;
(5)与采购人存在利害关系可能影响谈判公正性的法人、其他组织或者个人,不得参加投标。
6.法律、行政法规规定的其他条件。
7.本项目不接受联合体投标。
(二)报名资料递交要求
请符合上述条件的潜在投标人,按以下要求进行报名
1.报名时间:2026年3月24日17时30分前
2.报名资料要求:
(1)授权委托书(附双方身份证复印件)及授权委托代理人近6个月在该企业的社保缴纳证明;
(2)第(一)条要求的证、照、文件;
(3)所有资料复印件需加盖单位鲜章并装订后密封提交。
3.联系方式:
联系人:周琪,15687790510
地点:云南省昆明市西山区滇池度假旅游区红塔东路2号滇池学院海埂校区综合楼一楼101
(三)资格预审后,将按预审合格的投标人报名文件中预留的邮箱发送电子版招标文件。资格审查并非预审后截止,将贯穿项目全过程审查。对于提供虚假资料的投标人,一经查实,学校将其列入不诚信企业黑名单,永久取消其投标资格。不管参与投标人是否接收招标邮件,都视为收到以上资料并全部知晓有关招标过程和事宜,并承担由此产生的一切后果。
三、招标保证金及履约保证金
1.投标保证金:¥3,000.00元(大写:人民币叁仟元整)
、
2.投标保证金方式:电汇形式(电汇方式,电汇的回单确认后作为投标保证金缴纳的依据)。
3.请投标人于开标之日(不含开标日)前,按照以下银行帐户信息将投标保证金电汇至以下账户。
开户名称:云南快洁后勤服务有限公司
开户银行:中国民生银行昆明安宁支行
账 号:650784157
4.投标保证金的退还:采购人确认中标人后,无息退还未中标投标人投标保证金。
5.投标保证金支付账户应以对公账户打款,如非对公账户打款视为无效。
四、提交投标文件截止时间、开标时间和地点
1.提交投标文件截止时间及开标时间:以采购人通知时间为准。
2.开标地点:云南省昆明市西山区滇池度假旅游区红塔东路2号滇池学院海埂校区综合楼一楼101。
3.提交投标文件纸质版一式伍份(壹正肆副)、电子版壹份(U盘)装入密封文件袋并在文件袋上标注公司名称及联系人电话,并在密封文件袋上标明“正本”或者“副本”,招标文件正本和副本如有不一致之处时,以正本为准。投标文件须用封套加以密封,在封口处盖骑缝公章。
4.逾期送达的、未按本文件要求密封的或者未送达指定地点的投标文件,将被拒收。
五、其他补充事宜
本项目解释权归云南快洁后勤服务有限公司,未尽事宜,另行通知。
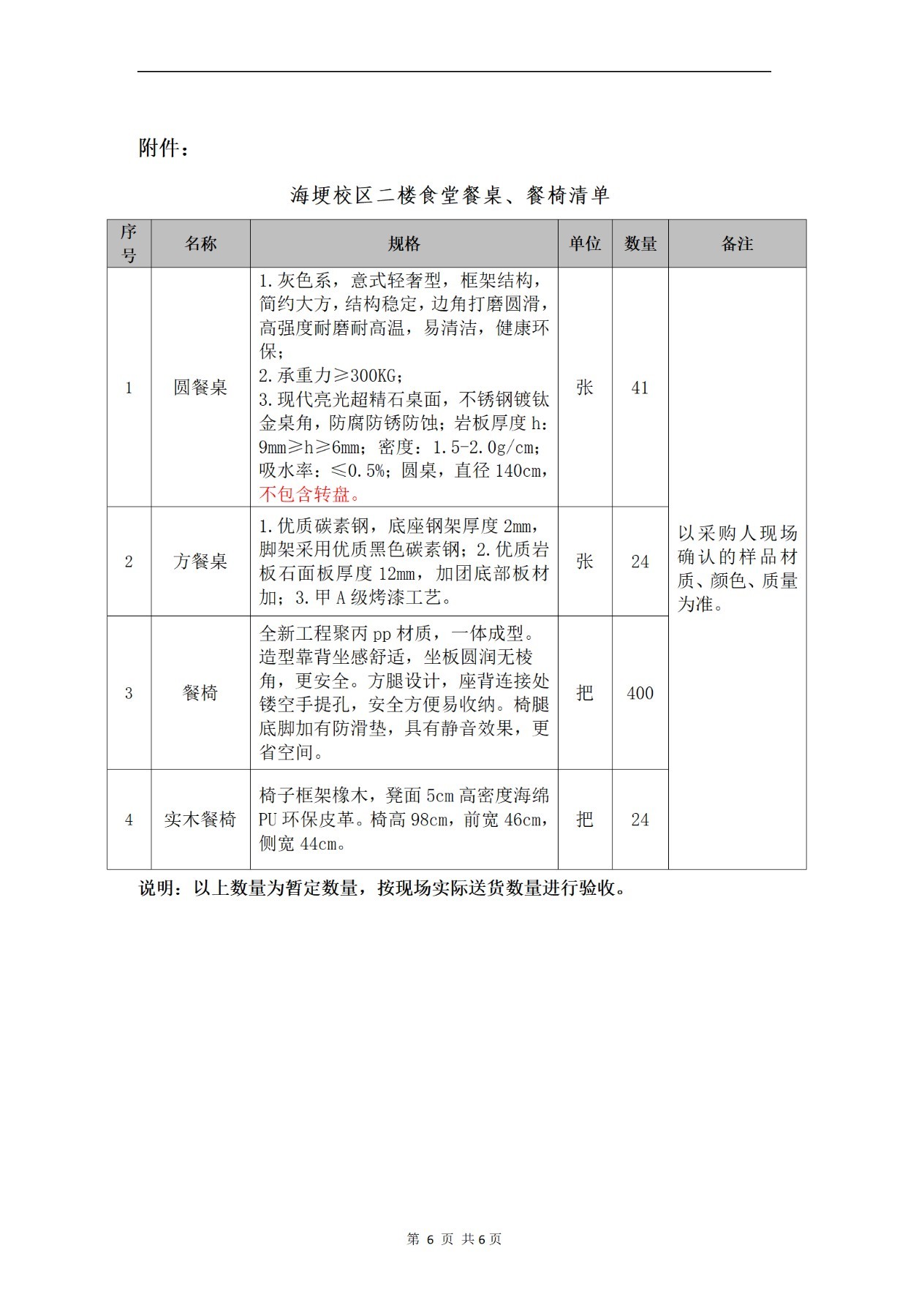
附件:《海埂校区二楼食堂餐桌、餐椅清单》
采购人:云南快洁后勤服务有限公司
2026年3月21日

